
一、项目概述
1.1 项目需求
在当今社会信息化高度发展的形势下,无纸化会议已成为各级党政机关及企业提高工作效率、节约办公资源的重要手段,是实现会议办公自动化、信息化的重要标志。
此次智能无纸化会议项目需实现会议资料电子化、信息数字化、设备全自动化和智能化控制,系统要求支持多终端跨平台使用(PC+平板混用),为参会人员营造一个高效率、多功能、全方位的智能无纸化会议平台,结合多媒体音视频传输和集中控制设备、会议预约系统等,使会议室彻底告别传统纸质文件,同时提高会议效率,节省会议时间,使各种电子设备和会议室的管理也更加轻松智能。
1.2 项目概况
本次计划建设智能无纸化会议室,总共1间,共计27个席位,全部席位均配备无纸化会议系统功能,其中可隐藏式升降会议终端17席(布置于会场中间)、平板电脑参会终端10席(布置于会场左右两侧)。另外配备液晶拼接大屏显示系统、会议扩声及发言系统、会议预约系统、可视化智能控制系统等设备。
核心要素:
解决以往用户单位召开会议时需要大量印刷纸张、繁琐的人工投票表决流程,又不利于资料保密,耗费人力物力较多,会议室管理混乱等问题。
1.3 系统主要功能
实现无纸化会议功能;
实现数字会议发言和本地扩声功能;
实现投票表决功能;
实现智能中央控制功能(包含本地和远程控制);
实现会议室预约管理功能。
各系统功能需求表:
| 大屏显示系统 | 无纸化系统 | 会议发言系统 | 无线会议系统 | 专业扩声系统 | 中央控制系统 | 会议录播系统 | 远程视讯系统 | 无线表决系统 | 会议预约系统 |
| √ | √ | √ | √ | √ | √ |
1.4 设计目标
以设计建成现代化智能会议室为宗旨,创建高效、实用的多功能电子会议环境,为用户打造一个具备领先性和适用型的智能无纸化会议室。为实现这一目标,在此次设计中要做到:
1)、无纸化会议系统要运行于全千兆网络环境,可支持4K视频硬件同屏流畅播放无延时;
2)、无纸化会议系统满足功能定制需求,且支持后续系统更新服务;
3)、大屏采用高亮度、高分辨率、宽视角的液晶拼接屏,支持7*24小时不间断工作;
4)、系统可兼容多种混合信号传输,所有信号的调取要求无缝切换,快速响应;
5)、各席位的可隐藏显示设备要求运行稳定、低噪音,且支持高清信号显示;
6)、音频扩声方面要采用行业领先技术的数字调音台进行音频信号的处理和传输;
7)、所有信号的调度和各系统设备的控制均可集中在一台平板上统一操控。
二、会议室整体方案设计
2.1 会议室系统设计
方案配置:
●大屏显示系统:采用55英寸高清拼接屏作会议室的大屏显示,选用由3.5mm超窄拼缝,大尺寸和广视角的IPS屏组成拼接显示墙,为无纸化会议室营造一个高清晰、高亮度、高稳定性的视频显示系统。
●无纸化会议系统:采用17台双面屏升降无纸化终端+10台平板无纸化终端,配备高清编码器及信号共享器,采用软件及硬件相结合的特色同屏模式,保证一流的效果体验,同时还支持远程外部视频信号接入及多终端跨平台使用。
●会议发言系统:采用时钟会议发言系统,由数字会议主机、时钟会议发言单元及高清会议摄像机等相关设备组成,满足参会人的发言讨论等会议需求。
●专业扩声系统:设计配置6只阵列音箱作整体扩声,于会场大屏两侧和会场中后部壁挂方式安装,除满足系统声压级外,还保持了会场整体美观。另外配备4通道功放和数字调音台,实现会议室扩声需求。
●中央控制系统:配备2台控制器,用于场景控制及服务器和无纸化终端开关机控制,结合电源控制器等周边控制设备,实现平板集中控制,具有设备状态反馈和信号预览功能,还可实现控制服务器电脑视频播放等操作。
●会议预约系统:配备信息管理器和会议预约系统软件(信息管理器可与无纸化系统共用),搭配一台21英寸信息显示屏壁挂安装于会议室门口外(支持触摸)。预约系统采用B/S架构,可以对各地会议室的使用情况、会议安排、时间及人员安排、设备安排、会议纪要、会议显示等各种信息进行收集与分析,将各种即时会议信息、图文信息、音视频信息等通过网络发布到各个终端显示屏上显示,方便迅速地更新会议信息并实时或定时发布,并支持与中央控制系统对接,实现会议室设备在会议召开前联动自动开关和集中控制。
2.2 设计依据的标准
1. 设计涉及的计量单位均采用国际单位SI制。
2. 设计所涉及的所有设备和材料,除专门规定外,均依照下列标准规范进行设计、制造、检验和试验。
Ø GB 50016-2014 《建筑设计防火规范》
Ø GB 50314-2015 《智能建筑设计标准》
Ø GB 50799-2012 《电子会议系统工程设计规范》
Ø GB 50635-2010 《会议电视会场系统工程设计规范》
Ø GB 50371-2006 《厅堂扩声系统设计规范》
Ø GB 50464-2008 《视频显示系统工程技术规范》
Ø GB 50311-2007 《综合布线系统工程设计规范》
Ø GB 50174-2008 《电子信息系统机房设计规》
Ø GB50116-98 《火灾自动报警系统设计规范》
Ø GB50169-92 《电气安装工程接地装置施工及验收规范》
Ø GB50254-96 《电气安装工程低压电器施工及验收规范》
Ø GA/T74-2000 《安全防范系统通用图形符号》
Ø GB/T14947-94 《声系统设备互连用连接器的应用》
2.3 设计原理
Ø 先进性
先进性各系统应具备当今先进水平;在整个系统的声明周期内,在保证投入的情况下,系统能够不断完善、扩充、更新越来越丰富,性能越来越完善,使用越来越方便,而不至于过早地淘汰。
Ø 安全性和可靠性
考虑到会议室重要性系统中的所有设备,在性能上讲安全性和可靠性放在首位。要求数据不丢失,系统在可靠连续运转的同时,还应符合中国或国际有关的安全标准,并可以在非理想环境下有效工作。
Ø 实用性
在充分考虑先进性的同时,尽量采用成熟的技术满足功能和管理需求。
Ø 经济性
应以较高的性能价格比构建奔系统,使资金的投入产出比达到较大值。能比较低的成本、较少的人员投入来维持系统运转,提供高效能与高效益。
Ø 可靠理性
由于系统本身具有一定复杂性,随着业务的不断发展,通过现金的管理策略、管理工具提高系统的运行性能、可靠和可管理性。
Ø 易维护性
多媒体会议系统运行过程中的维护是极为重要的。应尽量做到简单易操作。系统的运转尽量做到加点后可启动工作,操作简单,日常免维修,维护过程中无需使用过多的专用维护。
2.4 方案设计清单


2.5 项目整体效果示意图

2.6 项目整体系统拓扑图

三、大屏显示系统介绍
3.1 大屏显示系统概述
我们设计采用55英寸高清拼接屏作会议室的大屏显示,选用由3.5mm超窄拼缝,大尺寸和广视角的IPS屏组成拼接显示墙,为无纸化会议室营造一个高清晰、高亮度、高稳定性的视频显示系统。

3.2 大屏显示系统特色


3.3 大屏尺寸
大屏显示系统由18块(3×6)SVS 55英寸高清拼接屏(D5002)组成,尺寸7.4米×2.2米。


3.4 大屏显示系统信号处理
随时信息化进程的不断发展,现代会议室的视频信号种类越来越多,同时对视频信号质量和处理效果的要求也越来越高,需要兼容多种信号源格式,支持高清甚至4K信号的无缝调取、快速切换,画面漫游叠加等,为此我们选取SVS图像拼接处理器(D6003S)作为信号处理及传输系统的核心设备,该设备具有强大的图像处理能力和简单易用的操控界面,可实现多格式信号的无缝切换、开窗、漫游、叠加,支持信号拖拉上屏,兼容4K分辨率信号的处理和传输,同时系统稳定可靠,具备7*24小时全天候环境适应能力。
四、无纸化会议系统介绍
4.1 传统会议的痛点
在日常的会议中,通常都是将会议材料和文件发给每个参会者,与会者人手一份,这就需要复印大量的会议材料,耗费大量的纸张;也需要印制大量的会议材料和文件,耗费大量的物力和人力资源。综合来说目前会议文件用纸有如下几个特点:
1)用纸量大,类似代表会议、换届会议等,由于开幕式、大会报告、小组讨论(出简报)、大会发言、决议、闭幕式等程序,每次开会都产生许多文件资料。
2)用纸浪费,印有议程、出席人员等的一些会议文件,在会后无实际作用,无故增加了用纸量。而且开会过程中分发的各种会议材料,大都单面印刷,人手一份,这些资料的印刷会消耗大量的纸张。
3)文件回收问题,会后许多与会者将文件丢弃在会场,带走文件的同志也不知事后如何处理。文件回收问题得不到很好的解决。
4)保密隐患问题,由于机关内部在文件清退、销毁环节存在一定疏忽,会议上下发的保密文件资料,在会议结束后没有及时回收,使得纸质文件成为泄密的最大通道。

✼会议室设备众多、繁杂,操作难,维护难;
✼会议室使用人员多,频繁更换纸质桌牌,耗费大量资源和人力;
✼会前资料打印人手一份造成浪费,只要一份传阅浪费时间;
✼会议资料会后收集和保密工作,会后要碎纸,铺张浪费;
✼外部数据带入会议室,各种接口需要准备;
✼普通人工签到和表决,统计不够准确,且耗费大量时间;
✼共同批阅的资料,最终统计数据慢,难达成一致。
4.2 无纸化会议的优势
无纸化会议的应用增加了会议资料的保密性,通过数据化处理信息,安全性和保密性能大大提高。通过会议集中管理控制,可以帮助会议管理员极大地降低会议工作量,提高会议效率,并能真正实现绿色、节能、环保,目前已成为各级党政机关及企业提高工作效率、节约办公资源的重要手段,是实现会议办公自动化、信息化的重要标志,同时也节省了大量纸张印刷和办公费用,是现代无纸化办公及会议的最佳选择。

本项目设计的无纸化会议系统采用软件及硬件相结合的特色同屏模式,保证一流的效果体验,同时还支持远程外部视频信号接入及多终端跨平台使用。
4.3 无纸化系统概述
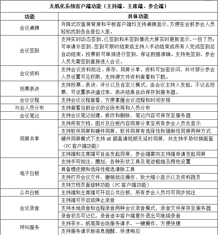
本项目采用SVS无纸化会议系统,该系统运行于全千兆网络环境,拥有强大的会议管理功能,包括多场会议信息的制定及发布、智能会议签到、投票表决、会议资料共享和批注、会议同屏、会议笔记、电子白板、视频点播及会场服务等。
在会议室中间设计U型桌,配备17个席位,每个席位配置一台升降可隐藏式无纸化会议终端,同时在会议室左右两侧设计两张条形桌,共计10个席位,每个席位均支持平板无纸化会议功能,与升降无纸化会议终端数据跨平台互通,也可满足临时参会人员增加的需求,统一实现智能交互式无纸化会议系统功能;另外为后勤工作人员也配置一台平板电脑(或固定电脑),搭配无纸化会议系统服务APP,方便后勤工作人员接收会场服务请求,及时响应并提供各种会议服务。
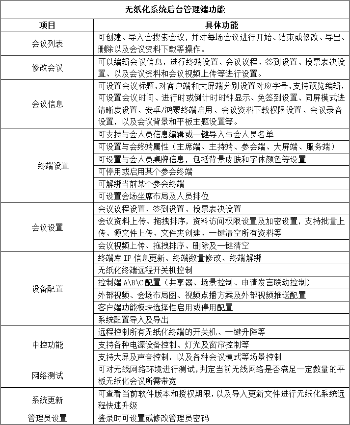
4.4 无纸化功能模块



4.5 无纸化软件界面展示













五、会议发言系统介绍
5.1会议发言系统概述
选择一套高性能、高品质同时又具备领先性技术和高性价比的会议发言设备对整个会议尤为重要,根据这一理念,我们设计采用时钟会议发言单元,桌面嵌入式安装,与液晶屏升降会议终端呼应,在最大程度上保证了会议室的整洁美观。
配备一套数字会议系统设备,包括时钟会议系统主机、发言单元、高清会议摄像机等相关设备组成,满足各会议室参会人的发言、讨论等会议功能要求。各发言单元通过专用8芯手拉手会议线缆接入会议主机,共同完成会议发言会讨功能。
5.2会议发言系统特色
系统可以对会议进行自动控制,如限制同时打开话筒的数量,当超出限制数量的话筒开启后第一只打开的话筒自动关闭(主席话筒不受此限制),主席话筒可按优先发言按钮并一键关闭其他代表话筒。会议话筒具备OLED高亮度显示屏,节能环保,并带有会议发言正计时与倒计时功能,方便与会人员把握会议时间,更适合举行高效的无纸化会议。
系统还支持发言时摄像自动追踪功能,采用SVS高清会议摄像机(HD1080)作摄像跟踪 ,可以实现当有参会者发言时,摄像机自动追踪到当前发言者,同时高清视频图像同步传送至大屏幕及各坐席显示屏。会议系统还能与无纸化系统平台无缝驳接,支持申请发言模式,由会议主持人同意后自动开启申请发言者的会议话筒。
5.3会议发言系统布局

六、专业扩声系统介绍
6.1扩声系统设计要求
本会议室扩声系统参考国家厅堂扩声系统设计规范GB 50371-2006多用途类扩声系统声学指标一级要求进行设计,在满足声学指标要求的前提下我们设计留有一定余量,使系统声压级尽量提升。

6.2扩声系统音箱配置
本会议室总面积156平米,为获得需求的声压级和整体美观上考虑,我们设计配置2只SVS 阵列音箱(D2024)于会场大屏两侧壁挂安装,作整体主扩声,另配置4只阵列音箱(D2023)作会场中后部补声音箱。
该系列阵列音箱具备超宽覆盖角度,有效声场范围更广,同时避免了声波能量抵消,达到高保真音质和高还原度的效果。

6.3扩声系统声场示意图

6.4扩声系统频率失真度曲线

6.5扩声及会议系统拓扑图

七、中央控制系统介绍
为方便管理员轻松对会场各种设备和信号进行集中管理和以后扩展功能的控制,我们为会场配备了智能中央控制系统,结合控制系统软件,包括对会场多媒体设备、灯光、音量、空调、大屏幕图像显示、液晶屏升降器等各种设备的控制和调节,以及实现对电脑视频播放控制及会场所有无纸化终端电脑的开关进行集中控制。
系统由两台控制服务器以及若干网络控制终端和周边控制设备组成,独立终端可由带网络通讯的电源控制器、信号共享器、灯光控制器、网络控制器等设备自由组成,结合网络版控制电脑软件等,可通过平板电脑或无线触控屏对局域网内任意终端进行控制管理,亦可增配远程控制模块通过广域网对会场受控终端进行远程集中控制管理,系统支持自定义可编程,带设备状态反馈显示;还可扩展选配传感器模块实现与安全防范信号、环境传感信号等进行联动控制,使整个系统留有余量,方便以后升级与扩展功能使用。
八、会议预约系统介绍
8.1会议预约系统概述
会议预约管理系统基于网络,支持本地服务器局域网内使用或搭建云服务器广域网使用。使用本系统可以对各会议室的使用情况、会议预约安排、时间及部门人员安排、设备安排、会议纪要、公告显示等各种信息进行收集与分析,将各种即时会议信息、图文信息、音视频信息等通过网络发布到各个终端显示屏上显示,方便迅速地更新会议信息并实时或定时发布,并可与中央控制系统对接,实现会议室设备自动联动开关和集中控制。利用本系统能有效解决会议室管理混乱,使用不均衡、设备不到位等不合理的情况,最大限度地提高工作效率。
系统采用B/S架构,用户无需进行繁琐配置,直接通过浏览器后台登录管理。系统融合了数字网络信息传输技术、嵌入式系统集成、分布式大数据计算以及中央控制管理技术,提供了一个灵活、集中、高效的会议信息预约及发布管理的一个综合性平台。

8.2会议预约系统组成
系统主要由信息管理器、后台操作管理端、终端智能显示屏(D1300)及中央控制系统(M170)以及网络系统等设备组成。
8.3会议预约系统主要功能

预约显示屏内容:

九、相关资质证书展示

十、部分工程案例图









注:详细解决方案请联系迅控各地服务机构索取。
QQ:
手机: 13051001067
电话: 13051001067
邮箱:
地址: 北京市海淀区上地信息路1号国际科技创业园2号楼11层1105